交通部编制表职等
金門縣自來水廠 金門縣警察局組織規程
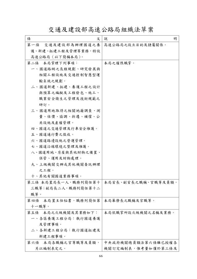
2
國立中正大學
Dep Personnel Hccg Gov Tw Uploaddowndoc File Salary Pdf Filedisplay E6 94 Af E7 B5 A6 E8 A6 81 E9 9e E9 99 84 E8 A1 A86 E5 85 Ac E5 8b 99 E4 Ba Ba E5 93 A1 E5 B0 E6 A5 Ad E5 8a A0 E7 B5 A6 E8 A1 A8 Ef E4 B8 80 Ef Pdf Flag Doc
地方機關組織編制及職務歸系法規與實務作業研習 Ppt Download
最高年薪80万 义乌面向全国招录聘任制公务员
需求学科(供参考):马克思主义理论(含思想政治教育) 政治学 交通运输工程 机械工程.
交通部编制表职等. 港安有色金属有限公司 交通事故应急预案 发布日期:11 年 1 月 1 总则 1.1 编制目的 为了正确、有序、快速地处臵公司重大交通事故,最大限度地. 年上海交通运输部东海救助局人才招聘29人公告已发布,报名方式为 网上报名 。 报名截止时间: 即日起至3月底 。 为了让考生能够了解更多的上海事业单位招聘信息, 杨浦区事业单位招聘网 提供 上海事业单位报名入口 , 上海事业单位报考指南 , 上海事业单位考试大纲 等内容,以下是招聘. 岗位职责: 1.配合销售进行智能交通市场拓展,有丰富的交管和交通委客户解决方案的经验; 2.负责项目前期调研、需求分析、方案编制、客户交流宣讲、项目成本评估等专业咨询服务; 3.负责项目招投标过程,包括编制投标书、工程造价编制、应标书编写和.
说明: 鄱阳县人民政府设置工作部门 27 个。 其中,办公室挂金融工作办公室、政务服务管理办公室、外事办公室牌子;工业和信息化局挂科学技术局牌子;财政局挂国有资产监督管理办公室牌子;农业农村局挂水产局牌子;扶贫办公室挂老区贫区建设委员会办公室牌子。. 贵阳市交通投资发展集团有限公司(以下简称“市交通集团”)(按照《中共贵阳市委办公厅 贵阳市人民政府办公厅关于印发〈贵阳市国有企业战略性重组工作方案〉的通知》(筑委厅字198号)精神,于19年1月28日正式挂牌成立的 市属国有企业, 现有注册资本金35.91亿元,资产约 805亿元,在岗职工. 第十条 部属事业单位 根据工作需要,结合本单位人员编制和岗位空缺情况,编制年度人员招聘计划,并于每年 10 月底前向部人事教育司报送下一年度的招聘计划。经部人事教育司汇总审核后,报部批准。 第十一条 部属事业单位 招聘 计划 原则上每年 批复1 次。.
年云南交通运输职业学院第六批编制外教师招聘公告 我院始建于1953年,位于安宁市,是公办高职院校、技工院校,在校生规模100余人,教职工队伍1000余人。. 铁路 局是国企单 bai 位, 属于国 du 企 正式 工,入职后第 zhi 一年 为见习期, dao 无工资级 专 别只有生 活补 属 助大概3000左右差别不大,本科生比专科高两档工资,就是本科相对比专科多300-1000不等。 一年后定职,下表全为助理工程师收入,路局各站段、地区间收入有差别,个别单位差别较大。.
Dep Personnel Hccg Gov Tw Uploaddowndoc File Salary Pdf Filedisplay E6 94 Af E7 B5 A6 E8 A6 81 E9 9e E9 99 84 E8 A1 A86 E5 85 Ac E5 8b 99 E4 Ba Ba E5 93 A1 E5 B0 E6 A5 Ad E5 8a A0 E7 B5 A6 E8 A1 A8 Ef E4 B8 80 Ef Pdf Flag Doc
广东佛山市交通运输局承担行政职能事业单位改革 核减市公路局事业编制10名
Law Moj Gov Tw Lawclass Lawgetfile Ashx Fileid Lan C
云南省交通运输厅工程质量监督局
交通部公路總局北 中 南部汽車技術訓練中心暫行組織規程沿革 全國法規資料庫
高职城市轨道交通运营管理专业课程体系构建研究 参考网
Law Moj Gov Tw Lawclass Lawgetfile Ashx Fileid Lan C
船上海上船舶 交通轮机长工作职图片 设计案例 广告设计 图行天下素材网
广州市机构改革方案发布共设置市级党政机构53个
应聘高校常识 二 如何辨别高校教师招聘中不同编制类型 知乎
行政院公報資訊網
Motclaw Motc Gov Tw Webmotclaw18 Law Downloadfile 774
国务院关于在自由贸易试验区开展 证照分离 改革全覆盖试点的通知 国发 19 25号 政府信息公开专栏
Orgws Kcg Gov Tw Download Ashx U Lzawms9ly2dpcmdvcgxvywrgawxlcy8yntgvy2tmawxllzg2njnhzmu4ltmzyzgtnge0ni05nzkzltiwntrhote0ywnloc5wzgy 3d N 6auy6zue5bic5ps 2f5bqc5bel5yuz5bga57we57mu6kap56ilkdewni4wnc4wnykucgrm Icon Pdf
简任 维基百科 自由的百科全书
行政院公報資訊網
Motclaw Motc Gov Tw Webmotclaw18 Law Downloadfile 032
云南省交通科学研究院
事业单位正式教师编制 专科可报 12类岗位招12人 报名时间 19年10月22日 10月31日 招聘单位 海南省交通学校 人员
转扩 年四川省直机关公开遴选 选调94名公务员 今起报名
交通部組織 交通部組織 中華民國交通部
雲南交通運輸職業學院 雲南交通技師學院 年部門預算編制說明 梦想彩票 首页
雲南交通運輸職業學院 雲南交通技師學院 年部門預算編制說明 梦想彩票 首页
211人 唐山最新招聘 综合新闻 唐山环渤海新闻网
桃交通事故全台之冠 林政賢要求立即改善 桃園電子報 在地新聞天天報
行政院人事行政總處 內政部組織法 修正草案等43項組織法草案 組織法草案
Http Www Laws Taipei Gov Tw Lawatt Law A 4000 002 Pdf
行政院公報資訊網
Lis Ly Gov Tw Lygazettec Mtcdoc Pd Lcewa01 000
万博体育在线网投 万博体育网投 万博体育网投平台
交通部組織法
杭州9所高中招聘编制综合管理 图书管理 校医等 杭高 四中 七中 电信学校 旅游学校 中策 开元商贸 交职 浙江教师招聘 微信公众号文章阅读
Http Lci Ly Gov Tw Lylcew Agenda1 02 Pdf 09 06 10 Lcewa01 Pdf
湖南省交通运输厅交通建设造价管理站 关于举办18公路工程新定额宣贯培训班的通知 公司新闻 中交京纬
Motclaw Motc Gov Tw Webmotclaw18 Law Downloadfile 769
Dep Personnel Hccg Gov Tw Uploaddowndoc File Salary Pdf Filedisplay E6 94 Af E7 B5 A6 E8 A6 81 E9 9e E9 99 84 E8 A1 A86 E5 85 Ac E5 8b 99 E4 Ba Ba E5 93 A1 E5 B0 E6 A5 Ad E5 8a A0 E7 B5 A6 E8 A1 A8 Ef E4 B8 80 Ef Pdf Flag Doc
速看 湖北多个市州机构改革方案出炉
Www Caa Gov Tw Fileatt Ashx Lang 1 Id
討論區
简任 维基百科 自由的百科全书
交通执法大改革 3月起路政运管全国撤销 制度
海南 省交通运输厅召开年系统预算编制培训暨布置会 图 交通新闻 海南省交通运输厅
Ws Exam Gov Tw Download Ashx U Lzawms9vcgxvywqvms9yzwxmawxllzkzmjuvmji1ndgvm2q3mtazymytmjezzi00ogm3ltk0mtetymmxzwizywe0y2mxlnbkzg 3d 3d N Mjuxnte2mti1mdcxlnbkzg 3d 3d Icon Pdf
重磅 湖北省省级机构改革方案公布 荆门新闻网
头条文章
地方機關組織編制及職務歸系法規與實務作業研習 Ppt Download
珠海市交通运输局 珠海市港口管理局网站
Law Moj Gov Tw Lawclass Lawgetfile Ashx Fileid Lan C
討論區
年高职单招报考须知 河北外国语学院新闻网 语种最全的外国语学院
全供事业编制 周口交通技师学院招聘教师47人 8 11 8 13 周口新闻
107年交通部主計業務研討會講義
事业编制海南省交通工程建设局17年公开招聘5人
Motclaw Motc Gov Tw Webmotclaw18 Law Downloadfile 1216
Motclaw Motc Gov Tw Webmotclaw18 Law Downloadfile 264
行政院公報資訊網
Ag8亚游集团泛华入选北京市交通影响评价报告编制单位 Ag8亚游集团泛华
平江县童市镇19年度部门决算编报说明
退役軍人入編的機會來了 900多個公安崗位等你報名 壹讀
云南省交通科学研究院
Wwwc Moex Gov Tw Main Exam Filehandler Ashx F 109 T P Pcode 3791 Mcode 4645 File 2171
Www President Gov Tw File Doc 4b 1565 4510 29 D755af0569ee
国家铁路局 维基百科 自由的百科全书
广东佛山市交通运输局承担行政职能事业单位改革 核减市公路局事业编制10名
專員職等 藍書網 專員職等
Personnel Nctu Edu Tw Download Php Class Law File A 12 Pdf
国办核减司局级领导3名这些部门的编制将有改动 职责 国务院 职能 新浪新闻
2
事业编制教师招聘 浙江交通技师学院19年招聘事业编制教师 第二批 岗位
云南省交通科学研究院
又一省交通改革 关于调整陕西省交通运输厅所属承担行政职能事业单位机构编制的通知 雪花新闻
国务院办公厅核减司局级领导3名 看点快报
Motclaw Motc Gov Tw Webmotclaw18 Law Downloadfile 005
河北省19年高职单招报考须知 申请方
行政院公報資訊網
广东省交通运输领域省级与市县财政事权和支出责任划分改革实施方案 出台 中网沥青 Haolibai Com
2
2
公務人員保障暨培訓委員會 組織與職掌
地方機關組織編制及職務歸系法規與實務作業研習 Ppt Download
Motclaw Motc Gov Tw Webmotclaw18 Law Downloadfile 035
广东佛山市交通运输局承担行政职能事业单位改革 核减市公路局事业编制10名
18台州国企招聘 台州市轨道交通集团有限公司招聘公告 台州中公教育
年高职单招报考须知 招生处
广东佛山市交通运输局承担行政职能事业单位改革 核减市公路局事业编制10名
全部75家國家部委人員編制 領導職數彙總 珍藏版 丨體制內工作者必看 牛彈琴 微文庫
交通运输部南海航海保障中心年招聘事业编制工作人员65名公告 广东事业单位招聘网 广东人事考试网
2
应聘高校常识 二 如何辨别高校教师招聘中不同编制类型 知乎
敘薪函釋彙整
Law Hccg Gov Tw Download Ashx Fileid 500
Motclaw Motc Gov Tw Webmotclaw18 Law Downloadfile 004
高校青年教师之困 无 编制 非升即走 湃客 澎湃新闻 The Paper
应聘高校常识 二 如何辨别高校教师招聘中不同编制类型 知乎


